Интеллект-карта — удобный инструмент для работы с информацией. В зависимости от цели использования он помогает организовывать данные, визуализировать и упрощать сложное, обнаруживать и фиксировать взаимосвязи, лучше усваивать и запоминать новое, находить нестандартные идеи и решения.
Образовательный продакт-менеджер Нетологии, практикующий методолог и ментор Арина Пантина рассказала, для каких задач можно использовать интеллект-карты во время обучения и как сделать этот процесс эффективным.
Почему интеллект-карты — эффективный инструмент для обучения
Человеческое мышление радиантно (от англ. radiant — испускать лучи, излучать), то есть не линейно. Это значит, что один центральный объект мышления даёт импульс к появлению массива ассоциаций, которые расходятся по сторонам и могут стать ключевыми образами для уже других ассоциаций.
Интеллект-карта (ментальная карта, Mind map, реже карта разума) — прекрасная иллюстрация этого процесса. В широком смысле она представляет собой древовидную схему, где показаны связи между разными частями информации.
Классическая ментальная карта основывается на технике запоминания «метод локусов», которую использовали ещё древнеримские ораторы, чтобы заучивать свои выступления. Но популярна она стала с 1960-х годов благодаря британскому психологу Тони Бьюзену.

Упрощённо процесс работы с интеллект-картой выглядит так:
- выгрузить из головы на лист всё, что известно по интересующему вопросу;
- упорядочить информацию, используя визуальные приёмы.
В создании карты разума участвуют основные мыслительные процессы и учитываются особенности работы мозга:
- Склонность находить закономерности и заполнять информационные пустоты, чтобы создавать целостный образ — гештальт. Это позволяет обучаться более осмысленно.
- Уже упомянутое ассоциативное мышление — при помощи ассоциаций мозг соотносит новое с предыдущим опытом. Это позволяет лучше запоминать новое.
- Эффект превосходства изображений — визуальная информация воспринимается, запоминается и воспроизводится значительно быстрее, чем вербальная. Это позволяет лучше усваивать сложное и многосоставное.
Самое важное в работе над интеллект-картой во время обучения — собирать её самостоятельно. Вариант, когда учащийся работает с чужой готовой интеллект-картой — наименее эффективный. Это связано с тем, что у разных людей один и тот же фрагмент информации может вызывать кардинально разные ассоциации, способствующие запоминанию и её последующему извлечению из памяти.
Групповая работа над интеллект-картой приемлема, если не стоит задачи запомнить что-либо, но важно структурировать информацию, собрать идеи или выработать общие решения.
Для каких задач можно использовать интеллект-карты во время обучения
Для организации обучения. В эпоху lifelong learning, то есть обучения длиной в
жизнь, важно уметь самостоятельно организовывать образовательный процесс. Интеллект-карта поможет составить план самообучения, полагаясь на главную и промежуточные цели. И выявить, на каких этапах может понадобиться практико-ориентированное обучение под присмотром
экспертов.
Например, человек хочет стать копирайтером. Для этого он может пройти специализированный курс, но чтобы не отставать от требований рынка труда, ему придётся также самостоятельно подтягивать свои навыки и развивать необходимые soft skills.
Так, в интеллект-карту можно занести ключевые компетенции профессии, а под каждой из них указать, какие курсы, книги и статьи могут помочь на этом пути. Или подойти к делу ещё основательнее — прописать даты начала и завершения курсов, сроки обучения и чтения полезных материалов.

Для обобщения большого объёма изученной информации. Чтобы разобраться со сложными
терминами, правилами, типологиями и теориями. Понимание материала происходит за счёт выявления и запоминания взаимосвязей между частями информации, выстраивания ассоциативных цепочек.
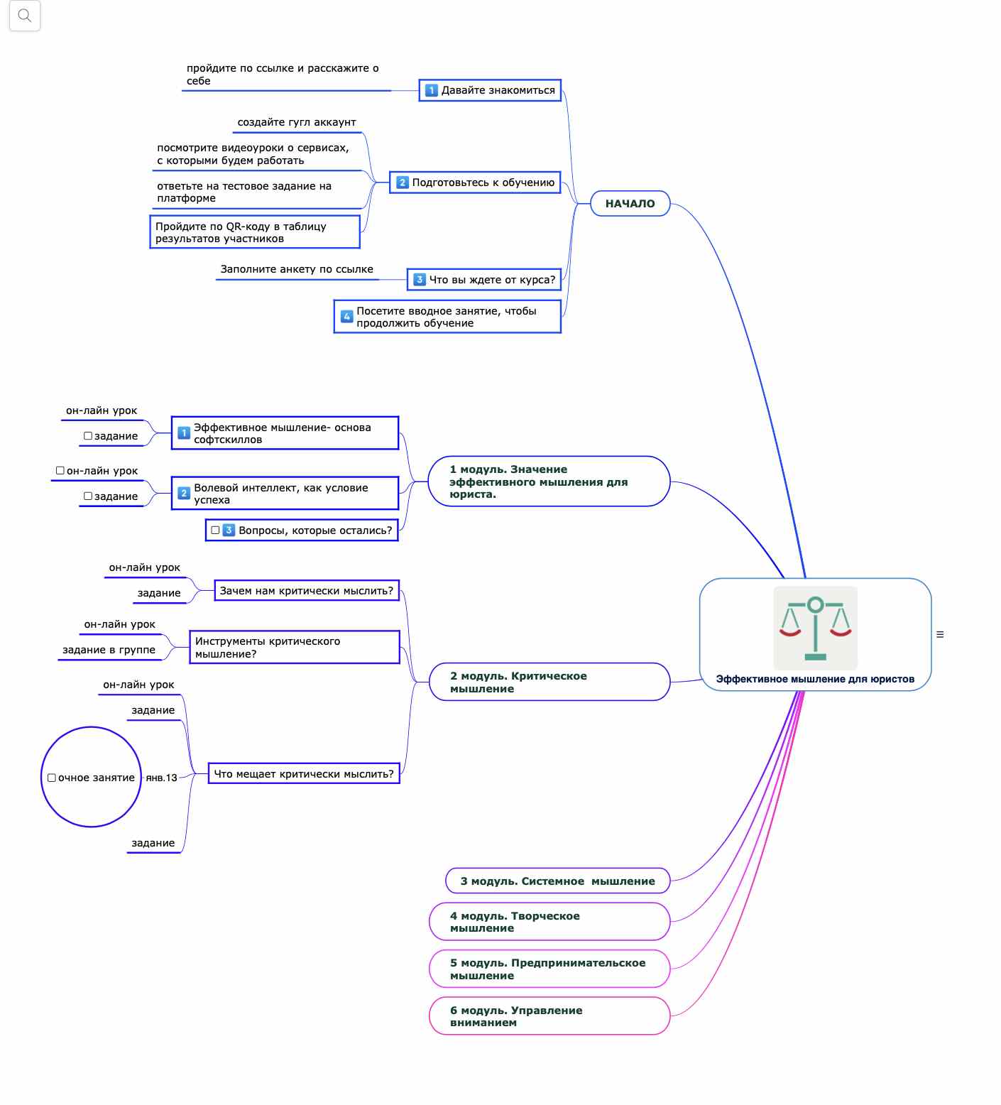
Например, в начале модуля про реалистичный рисунок на курсе «Аниматор-мультипликатор» мы предложили учащимся самостоятельно дополнять интеллект-карту, которая соответствовала структуре модуля, использованным в нём понятиям и их взаимосвязям друг с другом.

Для конспектирования занятий и обучающих материалов: статей, книг, видео,
подкастов. Извлечение из памяти материала, упакованного в интеллект-карту, происходит гораздо быстрее и легче, чем если бы студент вспоминал пройденный материал по линейному текстовому конспекту. В схему можно заносить ключевые тезисы, даты, имена.
В статье «Как писать конспекты: цель, форматы, популярные методы и основные принципы» техника интеллект-карт разобрана как раз с точки зрения пользы для конспектирования.
Интересно, что один из материалов сквозного модуля «Учимся учиться» в Нетологии — о том, как вести конспекты лекций и вебинаров, которые посещают студенты. Наши эксперты предлагают делать это с помощью интеллект-карт — в сопроводительном квизе объясняют, как это сделать.

Несмотря на то, что Тони Бьюзен рекомендует использовать интеллект-карты для конспектирования, вести конспект таким образом во время занятия не всем может быть просто. Упрощает задачу предварительная подготовка карты.
Например, в Нетологии занятия снабжаются презентацией. Студенты могут отрыть эту презентацию заранее, увидеть, какой будет план и какие тезисы раскрываются в каждой части занятия. Этой информации достаточно для того, чтобы заранее составить каркас конспекта и наполнить его как в процессе, так и после занятия.
Кроме того, предварительная подготовка интеллект-карты помогает мозгу настроиться на тему. Также в процессе просмотра видео учащийся может оставлять в личном кабинете текстовые заметки. После изучения видео стоит попытаться по памяти дополнить первичную структуру интеллект-карты — кратко написать ответы на вопросы или зафиксировать факты. А после вернуться к заметкам и с их помощью уточнить написанное в карте.
Для проработки развёрнутого плана какого-либо текста. Перед созданием эссе,
сочинения, доклада, отчёта или презентации полезно сделать качественный план. Его пункты, составленные на ассоциациях первого порядка, помогут задать структуру. Двигаясь по ней, будет проще собирать фактуру и укладывать её в готовый материал.
Ниже я детально рассказываю о том, как создавала план этой статьи при помощи интеллект-карты.
Для подготовки к выступлению. Здесь интеллект-карту можно использовать, чтобы
структурировать и запомнить текст для пересказа. Либо создать с её помощью план сценария для защиты практической работы.
Для систематизации групповой работы. Зачастую групповая работа над проектами и заданиями хаотична — у
каждого могут быть свои представления о теме и предмете, оригинальные решения поставленных задач. Интеллект-карты можно использовать для организации процесса — распределения ролей и зон ответственности членов команды. Или для того, чтобы фиксировать идеи участников во время
мозговых штурмов.
Например, вебинарный сервис, который использует Нетология, позволяет ведущему и участникам занятия сразу в окне вебинара создавать интеллект-карту на виртуальной доске Miro.
Как создать интеллект-карту
Заранее распределить время на работу. Чтобы сосредоточиться на изучаемом, лучше
выделить не менее 25 минут, а после этого обязательно отдохнуть. Для этого достаточно на некоторое время переключиться на другую задачу.
Такой ритм позволит вложить в мозг достаточный объём информации для запоминания или упорядочивания, а после войти в рассеянный режим мышления — оптимальное состояние для работы с интеллект-картами. В этом состоянии мысли свободно связываются в ассоциации, факты укладываются в стройную конструкцию, возникают озарения, становится видна картина в целом со всеми взаимосвязями.
Одну тему размещать на одной странице. Этот принцип тоже работает на то, чтобы
увидеть картину целиком. Он предполагает, что один центральный вопрос занимает один лист — и всё, что с ним связано, располагается на этом листе. Бывает, что листа не хватает, но есть желание раскрыть определённую часть подробнее. Тогда можно взять необходимый элемент и
сделать его центральным для новой карты.
Использовать максимально большой формат листа. Тони Бьюзен так объяснил это
правило: «Максимальное пространство для работы стимулирует извергать всё больше и больше идей». Наличие большого количества свободного пространства действительно крайне важно. Благодаря этому воздуху интеллект-карта будет дышать, а мозг — легче считывать информацию на ней и
при необходимости генерировать новые слоты.
Класть лист горизонтально. И использовать только чистую бумагу. Линовка
воспринимается мозгом как препятствие, а в процессе создания интеллект-карты мыслительные потоки должны двигаться свободно. Благодаря альбомной ориентации информация считывается быстрее. Человеческому взгляду проще двигаться по ветвистой структуре, расположенной таким
образом.
Начинать работу с центра листа. Создание интеллект-карты всегда начинается с
размещения в центре листа главного слова или фразы. Этот центральный образ активизирует мыслительный процесс, при этом позволяет сохранять фокус на ключевой теме. Отходящие от центра к другим словесным образам ветви с ключевыми идеями — это те самые ассоциации. Основная
задача ветвей — показать взаимосвязь.
Далее карта ветвится в разные стороны, в зависимости от того, какие воспоминания возникают при мыслях об ассоциациях первого порядка.
Среднее количество ветвей, отходящих от образа или слова, — от 3 до 7. Это связано с ограниченным объёмом кратковременной памяти и количеством объектов, на которых мозг может сосредотачиваться одновременно.
При этом важна лаконичность. Следует записывать на карте только то, что важно и хочется помнить. Высший пилотаж — заменять слова на пиктограммы.
Создавать структуру, различимую с первого взгляда. Для этого следует использовать
линии, обозначающие связи, выделения, обводки, разные размеры блоков и шрифта, разные размеры объектов и толщины линий, коды, нумерацию, маркировку цветом и так далее. Это позволяет категоризировать элементы и акцентировать внимание на тех или иных из них.
Делать несколько подходов к интеллект-карте. Чтобы достичь наилучшего результата
от её использования, интеллект-карту следует дополнять или пересобирать спустя время.
Подробнее о том, как создавать и использовать интеллект-карты, советую почитать в книгах Тони Бьюзена «Интеллект-карты. Полное руководство по мощному инструменту мышления» и «Сверхмышление. Интеллект-карты для эффективного решения задач».
Какими способами можно делать интеллект-карту
От руки — на листе бумаги формата A4, а лучше A3 и больше. Также можно применять
бумажные стикеры, которые позволят расставить на листе цветовые акценты и перемещать написанную на нём идею по смысловому полю.Ещё создавать интеллект-карты от руки можно с использованием программ для рисования на планшете — в них проще делать замены и устранять ошибки.
На компьютере — при помощи программ и сервисов для создания интеллект-карт.
Например, Mindomo, Miro, Mural, Conceptboard, X-mind, MindMeister, Freeform. Сервисы предлагают готовые шаблоны, в которых пользователь добавляет свои данные и может менять структуру, как ему удобно.Сравнительный анализ программ и приложений можно найти в статье «Интеллект-карты: как структурировать знания и наводить порядок в задачах».

Нет однозначного ответа, какой способ лучше. Многие исследования подтверждают, что записи, сделанные от руки, способствуют большей концентрации, лучшему усвоению и запоминанию информации. При этом иногда мы имеем дело с таким количеством единиц информации, которое не вместит ни одна тетрадь или лист для флипчарта.
Кроме того, не всегда возможно иметь такие записи под рукой. В этом смысле цифровые интеллект-карты имеют преимущества над бумажными. Но можно утверждать уверенно, что бумажные карты — отличное решение для локальных задач или для первого подхода к вопросу. Цифровые — для метакарт, объединяющих наработки по проблеме или теме, собранные из других карт.
Как я использовала интеллект-карты для написания этой статьи
В определённый момент обучения могут возникнуть задачи, которые необходимо решить без шаблона, образца и заданной структуры. То есть применить творческий, нестандартный подход.
Интеллект-карты подходят и для таких случаев. Потому что помогают создавать объёмное представление об изучаемом вопросе, раскладывать сложную задачу по полочкам.
Чтобы интеллект-карта помогла продвинуться в решении творческой задачи, придётся немного отойти от классической методики. Потому что классическая интеллект-карта помогает систематизировать и удерживать в памяти уже известную и осознанную информацию. А когда дело касается творческих задач, лучше иметь дело с бессознательным.
4 этапа создания интеллект-карты для решения нешаблонной задачи
Написать в центре максимально конкретно вопрос или задачу, которую предстоит
решить. Можно писать не вопрос, а утвердительное предложение: главное — чётко обозначить саму тему. Если вопрос абстрактный, интеллект-карту по нему построить не получится.
Написание этой статьи для меня было творческой задачей, поэтому её создание я начала с интеллект-карты. В центре написала тему: «Статья про интеллект-карты в обучении».
Собрать всё, что известно сейчас. Для этого нужно кратко и хаотично, без
какой-либо структуры и логики, на протяжении 30 минут выписывать известные данные, связанные с волнующим вопросом или темой.
Не нужно пытаться намеренно их упорядочить. Стремление использовать списки и последовательности будет только мешать мыслительному процессу. Но если какие-то подходящие по смыслу факты или идеи захочется написать рядом — можно смело это делать.
Вокруг центральной темы я расположила связанные с ней пункты-подсказки, которые отсылали меня к важным идеям, которые стоило бы раскрыть в статье.

Поблуждать по карте взглядом, чтобы найти закономерности и слепые зоны.
На этом этапе будет полезно:
- Показать стрелками взаимосвязи. Потому что иногда связи фактов и идей не менее важны, чем сами факты и идеи. В результате могут появиться дополнительные данные.
- Отметить то, чего недостаёт — и где это можно почерпнуть.
- Зафиксировать шаги, которые могут привести к решению.
- Выписать то, что приходит в голову, но кажется не связанным с вопросом.
Блуждая по своей карте, я поняла, как сгруппировать стикеры, как связать разные части между собой, что мне нужно ещё прояснить.

Собрать дополнительные данные и добавить их в существующую карту. На этом этапе
может возникнуть желание пересобрать карту на чистом листе, потому что понимание вопроса уже станет иным, более полным.
Когда я собрала идеи и разместила их на карте, мне захотелось их перегруппировать. В результате у меня возникло понимание плана будущей статьи и входящих в него тезисов.

- Научитесь определять свои ценности и на их основе формулировать цели
- Узнаете, как разделять цели на задачи и выстраивать путь к их решению
- Научитесь добиваться всего, что запланировали
Резюмируем
Интеллект-карты — это удобный инструмент, который помогает структурировать мысли, идеи и задачи. Его можно успешно применять не только в рабочих задачах, но и во время обучения.
Наибольший эффект достигается, когда учащийся сам создаёт интеллект-карту, собирая на ней то, что он узнал или понял по теме. Так он выстраивает понятную только ему систему ассоциаций, которая интегрирует новые знания в имеющийся опыт.
Учащиеся могут использовать интеллект-карты для:
- организации обучения;
- обобщения большого объёма изученной информации;
- конспектирования занятий и обучающих материалов;
- проработки развёрнутого плана какого-либо текста;
- подготовки к выступлению;
- организации и систематизации групповой работы.
Чтобы сделать интеллект-карту, важно соблюдать следующие принципы:
- заранее распределить время на работу;
- использовать максимально большой формат листа;
- класть лист горизонтально;
- начинать работу с центра листа;
- создавать структуру, различимую с первого взгляда;
- делать несколько подходов к интеллект-карте.
Создавать интеллект-карты можно от руки на листе бумаги, а также с использованием приложений и программ для мэппинга. Записи, сделанные от руки, способствуют большей концентрации, лучшему усвоению и запоминанию информации.
При этом иногда мы имеем дело с таким количеством единиц информации, которое не вместит ни одна тетрадь или лист для флипчарта. Таким образом, бумажные карты подходят для локальных задач или для первого подхода к вопросу. Цифровые — для метакарт, объединяющих наработки по проблеме или теме.
Мнение автора и редакции может не совпадать. Хотите написать колонку для Нетологии? Читайте наши условия публикации. Чтобы быть в курсе всех новостей и читать новые статьи, присоединяйтесь к Телеграм-каналу Нетологии.
