Светлана Шаповалова, редактор «Нетологии», адаптировала заметку Quincy Larson, в которой он представил три возможных пути становления веб-разработчика: для фронтенда, бекэнда и DevOps.
Обучение в онлайн-университете: курс «Старт в программировании»

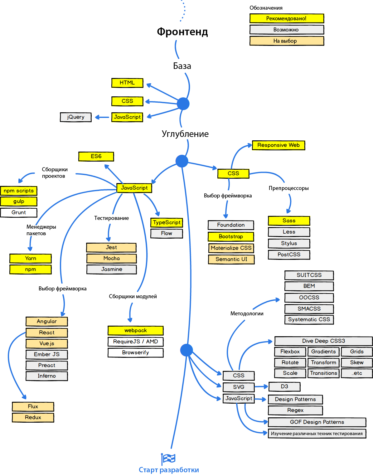
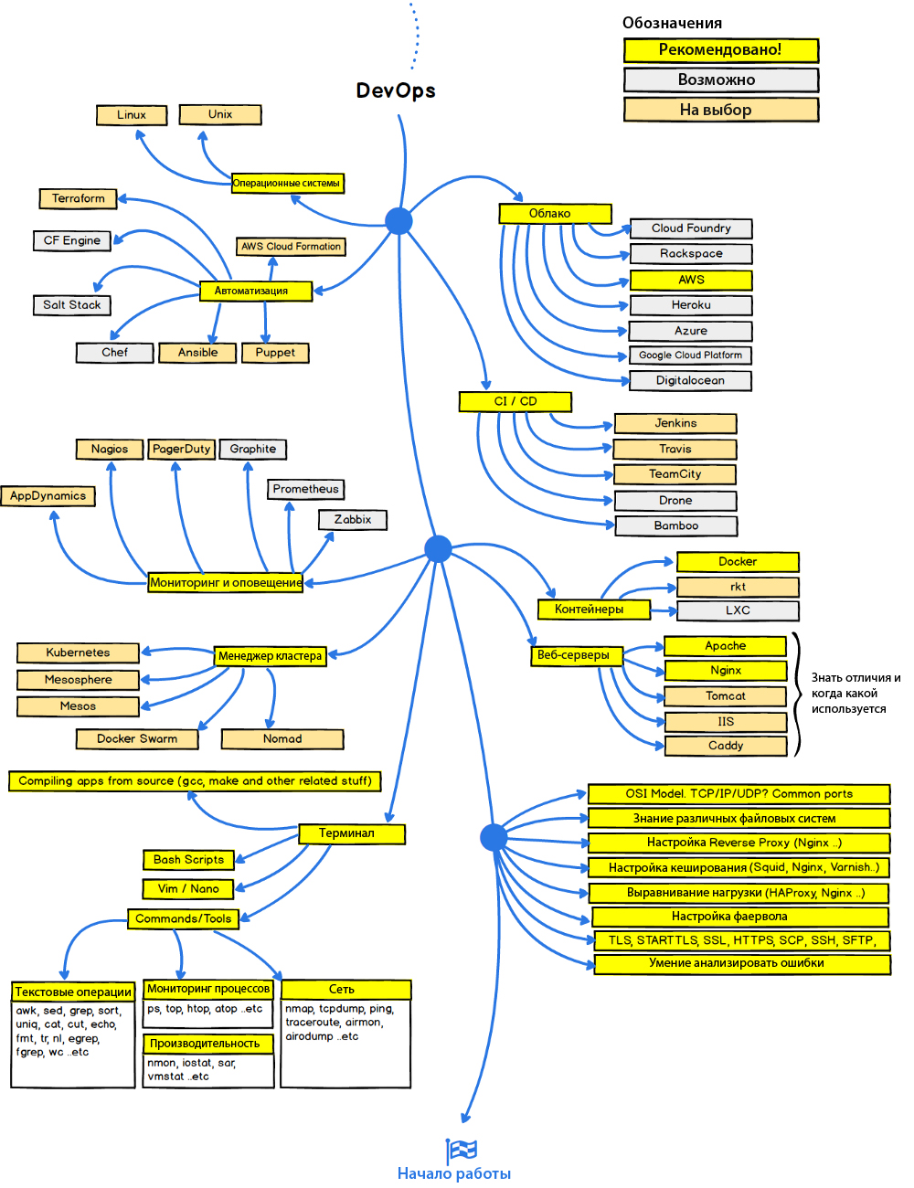
Графики составил пользователь GitHub Kamranahmedse. На них изображены три возможных пути развития веб-разработчика.
И хотя с некоторыми моментами я не согласен: в частности, считаю, что разработку надо начинать уже в процессе обучения, — графики достойны внимания. Они позволяют охватить всю перспективу развития современного веб-разработчика.
Вот таким Kamranahmedse видит путь фронтенд-разработчика:

А вот бекэнд:

График для DevOps представляет собой ответвление от бекэнда:

Конечно, это просто инструменты. Веб-разработчику необходимы и иные навыки разработки, кроме владения инструментами, описанными выше.
Читать еще «Какой язык программирования изучать в 2017»
От редакции
Мы запустили программу «Старт в программировании». Это курс обучения, по окончанию которого вы:
- научитесь писать код;
- создадите свой первый проект — небольшую игру.
P.S. Для тех, кто уже далеко не новичок в разработке, не нуждается в разжевывании основ и при этом хочет освоить новое перспективное направление, в «Нетологии» открыт набор на офлайн-курс «Data Scientist». Вы научитесь работать с с Big Data, создавать рекомендательные системы и обучать нейросети. Преподают специалисты Yandex Data Factory, OWOX, «Сбербанк Технологии», Rambler&Co. Старт занятий с 22 июня.
Мнение автора и редакции может не совпадать. Хотите написать колонку для «Нетологии»? Читайте наши условия публикации.