Антон Выборный, основатель сервиса по автоматизации маркетинга TimeDigitalCRM, специально для блога Нетологии написал колонку о том, кто такой архитектор туннеля продаж и как им стать. Статья участвует в конкурсе блога.
Тренд на чат-ботов и автоворонки продаж привел к появлению новых профессий. Появился и спрос, однако на рынке мало высококвалифицированных специалистов, которые могут его удовлетворить. В этой статье я расскажу о новой профессии «архитектор автоворонок» или «архитектор туннеля продаж».
С чем связано возникновение новой профессии
2016−2018 — годы революции рунета. Трафик дорожает. Лиды катастрофически дорогие. Бизнесу необходимо сфокусироваться на inbound-маркетинге. Если в 2010 году можно было сделать лендинг, запустить трафик и получить тонну заявок, то в 2017 уже так не получится. Необходимо научиться работать на удержание, а не на привлечение новых клиентов. В связи с этим в США появилось целое направление автоматизации маркетинга (marketing automation).
На графиках показан спрос на эту сферу по миру и в России за последние 5 лет:

В России

Как вы уже поняли, в России рынка marketing automation просто нет. Этот тренд еще не дошел до нас, но рано или поздно он коснется каждого бизнеса. Сейчас рынок рунета на стадии перехода от прямого трафика и агрессивной рекламы к выстраиванию отношений с клиентами через контент. Передовые маркетологи уже давно поняли, что нужно работать над контентом и научились это делать.
Сейчас рынок специалистов разделился на две лагеря. Есть трафик-менеджеры, которые умеют генерировать лидов, и есть контент-маркетологи, которые умеют создавать блоги и уникальный контент. И у тех, и у других есть проблема. У трафик-менеджеров быстрый, но не долгосрочный результат: если отключить рекламу, то бизнес начинает загибаться. А конентщикам необходимо постоянно генерировать новый контент и удерживать внимание целевой аудитории.
Новой аудитории нужен свежий контент, так как она, скорее всего, не будет перечитывать все ваши статьи. Вот и получается, что обе стороны находятся в постоянной гонке за вниманием ЦА. Кроме того, качественное создание контента требует не только усилий, но и больших финансовых вложений, особенно если это видеоформат.
Чем отличается классический маркетолог от архитектора туннелей продаж
Американцы — ребята умные и умеют считать деньги. Поэтому они создают специальные туннели продаж или так называемые автоворонки продаж, по которым ведут клиента. Таким образом выстраивается логическая цепочка потребления контента. Это и отличает обычного маркетолога от архитектора туннеля продаж.
Контент-маркетолог может создать хороший контент, а архитектор туннеля продаж может создать автоматическую систему коммуникаций, которая проведет клиента по нужному контенту в определенной последовательности. Если это хороший специалист, то он создаст контент, который взаимосвязан между собой. По сути, путешествие клиента по вашему контенту должно заменить диалог продажника с клиентом и тем самым убрать самое болезненное звено в каждом бизнесе — менеджера по продажам.
Работа архитектора туннелей продаж на практике
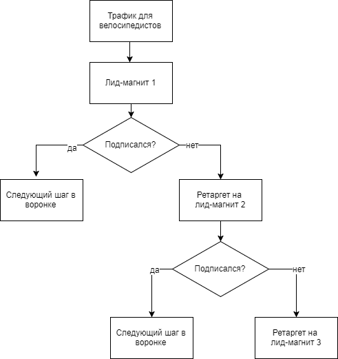
Давайте представим, что у нас стоит задача сделать туннель продаж для интернет-магазина туристической одежды. В первую очередь, нужно создать портрет ЦА, но я пропущу этот шаг и представлю, что портрет готов (выбор ЦА — это отдельная тема для статьи). Далее нам необходимо понять основные направления покупок. Допустим, магазин продает велосипеды, сноуборды, вещи для активного отдыха. Я нарисую схему самого простого туннеля продаж для продажи велосипедов.
Далее необходимо сделать девять лид-магнитов, которые ответят на вопросы ЦА. Лид-магниты могут быть разные. В нашей компании в качестве лид-магните мы используем статьювы же можете сделать классический лендинг с формой захвата. Далее мы запускаем трафик и собираем аудиторию для ретаргета. Фиксируем регистрации на нашем лид-магните. Если лид не оставляет контактные данные, то ему показываются объявления с другим офером на другом лид-магните.

Далее нам нужно выстроить автоматическую коммуникацию и предоставить необходимый контент с последующей дополнительной сегментацией. После подписки я бы попросил взамен на еще один бонус заполнить опрос такого плана с готовыми вариантами ответов:
У вас есть велосипед?
- Нет велосипеда.
- Есть велосипед, но я ищу новый.
- Есть велосипед, он меня устраивает, мне нужно что-то другое.
Как давно вы увлекаетесь велоспортом?
- Недавно.
- 1-2 года.
- 3-4 года.
- Больше 5 лет.
Как часто вы катаетесь на велосипеде?
- Каждый день.
- Каждую неделю.
- Раз в месяц.
- Раз в году.
- Раз в 5 лет.
Благодаря таким данным вы сможете квалифицировать лида и понять, что ему нужно и на какой стадии он находится. Вот я отношусь к сегменту людей, которые катаются на велосипеде раз в 5 лет. Как бы мне ни продавали велик — я его не куплю. Но офер со сдачей в аренду на выходные может быть кстати. Есть люди, которые катаются ежедневно и о велосипедах знают больше, чем вы. Им не нужно ничего продавать. Предоставьте им цены лучше, чем у конкурентов, и они скупят у вас весь магазин.
После того как вы квалифицировали лида, его необходимо направить в воронку с нужным контентом. Давайте сделаем воронку для тех, у кого уже есть велосипед, и тех, у кого нет велосипеда. Одним нужно продать сам велосипед, а другим, например, аксессуары.

Таким образом, у нас появилась мини-автоворонка с несколькими единицами контента. Она работает гораздо лучше продаж «в лоб». Для реализации такого контента через воронку вам понадобятся обычные статьи и картинки на вашем сайте. А вот с технической частью придется немного поработать.
По сути, под каждый сегмент товаров у вас должно быть несколько мини-воронок продаж. Лучше сделать по несколько статей под каждый сегмент, чем просто писать в блоге общий контент для несегментированной аудитории. Благодаря такому подходу ваш маркетинг будет похож на снайпера, а не на артиллериста.
Как технически реализовать автоворонку продаж
Для этого вам понадобится сервис для автоматизации маркетинга, который умеет делать вариативные сценарии. Например, когда клиент открывает одно письмо, его перебрасывает на другой этап воронки. А если он его не открыл, то высылается повторное письмо с другим заголовком. Также должна быть возможность создавать вариативные воронки.
Функции сервиса для автоворонок
- Создание автоматизации на основе открытия или клика в письме.
- Lead scoring.
- Site tracking.
- Вариативный email-маркетинг.
- Возможность создавать вариативные сценарии продаж в специальном конструкторе.
Как стать архитектором туннелей продаж
В первую очередь вам необходимо разобраться в обычном email-маркетинге, изучить базовые принципы работы с подписной базой и контентом. Далее необходимо разобраться с контент-маркетингом, научиться писать хорошие статьи или записывать видео для публикации на Ютубе. На следующем этапе вам необходимо понять, как связывать email-маркетинг с контентом и доносить посыл рекламной кампании до ЦА.
После того как вы соберете более 1000 подписчиков честным способом и напишите хотя бы 5−10 статей, можно приступать к проектированию туннеля продаж. На этой стадии понадобится освоить современный софт для автоматизации маркетинга и при помощи его функциональности подавать контент в логической последовательности.
Мнение автора и редакции может не совпадать. Хотите написать колонку для «Нетологии»? Читайте наши условия публикации.

