Бизнес-аналитик — универсальный боец для работы с анализом рынка и данных, финансовым планированием, бизнес-моделированием. При такой многозадачности помимо качественной работы имеет значение и скорость, и здесь на помощь придут проверенные инструменты и сервисы.
Подготовили подборку инструментов анализа, структурирования, визуализации информации и управления проектами. А также разобрали пару задач, которые можно решить при помощи этих сервисов.
Excel
Используют для базовых расчётов, работы с таблицами и диаграммами.
В первую очередь нужно научиться использовать функции ВПР, СУММЕСЛИ, СРЗНАЧ, СЧЁТ, а также сводные таблицы, фильтры и графики.
Также будут полезны:
- Функции «Удалить дубликаты», «Текст по столбцам», «Найти и заменить» — помогут очистить и обработать массив данных и привести их к нужному виду.
- Сводная диаграмма, Условное форматирование, Проверка данных и спарклайны (диаграммы, встроенные в ячейку Excel) — обеспечат гибкость при создании отчётности или финансовых и математических моделей.
- Горячие клавиши Ctrl+F/H, Ctrl + Shift + →/←, Ctrl + PgDn / PgUp и другие — сэкономят время.
- Надстройки Power Query и Power Pivot — помогут подключить данные из базы напрямую в Excel (принцип похож на BI).
Достойна упоминания надстройка VBA, которая помогает писать макросы для автоматизации действий в Excel. Однако сейчас редко кто ей пользуется. Из примеров использования: запуск последовательности расчётов для обновления модели, собирающей данные из нескольких файлов, и выгрузки данных с сайта с последующей обработкой в модели. В последнее время похожие задачи можно решить при помощи R, Python или программ, которые помогают парсить данные или настроить интеграцию без применения кода.
С другими функциями и возможностями Excel стоит разбираться по мере необходимости.
Вместо Excel можно использовать гугл-таблицы, Airtable, таблицы в Notion. Разница в интерфейсе, количестве функций, интеграции с онлайн-сервисами.
Примеры задач, которые помогает решить Excel:
- составление финансовых моделей и бюджетирования,
- анализ воронки продаж или лидов,
- сбор данных и структурирование информации о клиентах и рынке,
- иногда — отслеживание задач по проекту, в качестве CRM для ведения клиентов или анкеты с вопросами.
PowerPoint или Keynote
Презентации — часть базового инструментария аналитика. Недостаточно просто разобраться в программе — нужно научиться делать качественные презентации.
В первую очередь следует обращать внимание на структурирование презентации, композицию информации на слайде, подбор цветов, картинок и иконок. В освоении помогут видео и курсы от студий разработки презентаций Esprezo, Метаформы, Presium.
Рекомендуем тренировать насмотренность, искать качественные примеры — особенно из консалтинга. Например, отчет McKinsey Global Energy Perspective 2019: Reference Case или отчёт BCG «Исследование развития комфортной городской среды в Москве и ведущих городах мира».
Полезные надстройки и ресурсы:
- Think-cell — позволяет нарисовать популярные графики, диаграммы и элементы к графикам. Например:



- Unsplash, Pexels, Pixabay — бесплатные банки с качественными лицензированными фотографиями.
- Flaticon, Noun Project — качественные иконки.
- Beautiful.ai — сервис по оперативному созданию слайдов; есть библиотека готовых шаблонов слайдов и доступ к фотографиям. Удобно: при добавлении данных программа адаптирует дизайн слайда и расположение объектов.
Примеры задач, где понадобится презентация:
- отчётность,
- структурирование информации для обсуждения проектов,
- реже — для прототипирования или других графических задач.
Asana, Basecamp, Jira, Trello и другие трекеры задач
Трекеры помогают ставить и синхронизировать задачи, отслеживать дедлайны, хранить документы и переписку по проектам.
Важен не сам инструмент, а способ его применения.
Если изучите практики управления проектами и научитесь работать с Asana или Jira, то сможете освоить любой трекер задач.
Примеры задач для таск-менеджера:
- формирование планов на недельные спринты,
- создание списка задач по консалтинговым проектам,
- использование шаблона OKR (например, в Confluence) для квартальных целей,
- синхронизация задач по маркетингу и продажам,
- хранение документации.
Инструменты для работы с SQL
SQL — это язык структурированных запросов для работы с базами данных. У Excel есть ограничения по количеству строк + он не может обрабатывать большое количество операций с достаточно высокой скоростью. SQL как инструмент более мощный и гибкий.
Знание SQL часто указывают в требованиях к аналитикам в технологических компаниях, банках, стартапах и крупном бизнесе в России и за рубежом.
Вот некоторые программы, в которых удобно работать с SQL-запросами:
- mySQL Workbench,
- DBeaver,
- HeidiSQL.
При помощи запроса SQL вы можете собрать в одной выгрузке данные из нескольких баз и отфильтровать нужные значения. Допустим, выгрузить объём продаж верхней одежды в магазинах Москвы и Московской области за III квартал 2019 года.
Python + pandas
Python — язык программирования с очень широкой сферой применения. Pandas — библиотека для обработки и анализа данных. Позволяет считать, обработать и сгруппировать данные из разных источников, сделать сводную таблицу в форме выгрузки и настроить визуализацию.
С помощью pandas можно сделать воспроизводимые отчёты, которые забирают данные и строят графики и таблицы. Это вместо настройки интеграции с BI или выгрузки из SQL с последующей обработкой в Excel или других программах.
Power BI, Tableau, QlikView
BI-решения нужны для анализа и визуализации данных. Особенность BI — в возможности создания связей с базой данных для автоматического обновления таблиц и графиков.
BI часто используют для создания дашбордов — страниц, на которых одновременно расположено несколько графиков и таблиц с ключевыми KPI и важными данными. Например, финансовые показатели, воронка продаж, данные по набору сотрудников.

Miro или Visio
Miro и Visio — это удобные программы для создания диаграмм, оргструктур, описания процессов.
Visio широко распространён, так как это решение входит в пакет Microsoft Office. Miro гибко и быстро работает в онлайне + в нём есть функциональность для прототипирования интерфейсов.
В Miro чаще всего создают схемы с описанием процессов, рисуют инфографику, структурируют заметки по рабочему процессу.

- Научитесь на основе данных выявлять проблемы бизнеса и находить решения для роста
-
Поможем не только освоить инструменты и понять «как делать», но и начать думать как
бизнес-аналитик,
наработать подходы к решению проблем и понять «что делать» - После обучения сможете показать реальный проект, над котором работали
Разбор: как сделать в Miro схему с описанием процессов
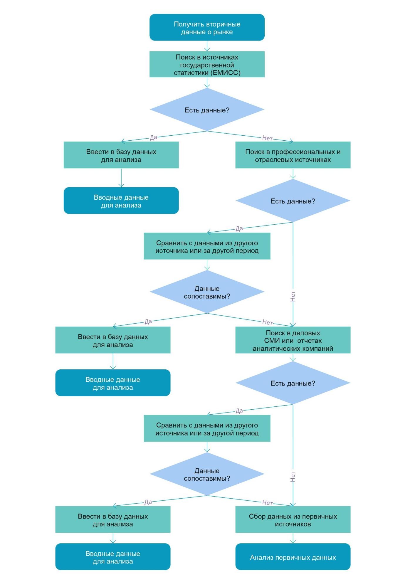
Рассмотрим на примере из практики компании Modelta, как можно сделать в Miro схему сбора вторичных данных — информации, которая уже собрана и обработана другими.
Бизнес-задача — согласовать с клиентом методологию сбора вторичных данных и план действий. Для этого нужно наглядно показать, откуда будем брать данные и как будем их анализировать.
Итак, приступаем.
Выбираем шаблон-схему Flowchart:

В шаблоне есть необходимые блоки для обозначения:
- проблемы/задачи в начале процесса и результата в конце действия;
- логические условия, которые структурируют процесс при разных сценариях развития событий.
Создаём рамку формата А4, чтобы схему можно было напечатать в хорошем качестве и приложить к документам для заказчика.

Чтобы схема лучше выглядела при чёрно-белой печати, подобрали цвета объектов и выбрали нужный шрифт:

Предполагаем, что схема будет длинной ⟶ идём сверху-вниз.
На входе стоит задача — «Получить вторичные данные о рынке» (например, статистические данные или исследования, выручка конкурирующих компаний). Это первый блок — Problem, на скриншоте выше закрашенный тёмным цветом.
Источник вторичных данных в нашем случае — государственная статистика. Поэтому после задачи в голубом блоке Action прописываем первое действие ⟶ «Поиск данных в Единой межведомственной информационно-статистической системе (ЕМИСС)» .
Связываем задачу (блок 1) и действие (блок 2) стрелкой:

По результатам действия в блоке 2 мы можем решить задачу («Получить вторичные данные о рынке») или не решить её. Чтобы указать наличие нескольких возможностей, прописываем в схеме логическое условие — блок 3. В качестве условия используем вопрос «Есть данные?».

Вопрос разделяет схему на два варианта ответа — «да» или «нет».
Если «да», пишем действие в блоке 4 «Ввести в базу данных для анализа» (см. ниже). Под ним рисуем блок 5 с первым результатом «Вводные данные для анализа».
Если «нет», создаём действие в блоке 6 «Поиск в профессиональных и отраслевых источниках». И к нему прописываем условие «Есть данные?» (блок 7).

Для блока «Есть данные?» снова делаем развилку на «да» или «нет».
Чем дальше мы от официальной статистики, тем труднее полагаться на качество данных, поэтому, если данные есть, мы добавляем действие «Сравнить с данными из другого источника или за другой период» — блок 8.
Данные, которые мы нашли, должны быть сопоставимы с точными данными за другие периоды из других источников. Например, если мы нашли объём товарооборота в отрасли за 2018 год в статистическом сборнике, а за 2019 — в отчёте участника рынка, нужно проверить, что данные между собой сопоставимы. Если они сильно отличаются, нужно обосновать разницу.
Чтобы отразить это в схеме, пишем в блоке 9-е условие «Данные сопоставимы?».

Снова прописываем разветвление на «да» или «нет». Если «да», повторяем такую же последовательность из действия и результата, как в блоках 4 и 5.
Если «нет», прописываем новое действие «Поиск в деловых СМИ или отчётах аналитических компаний». К этому действию мы переходим, если данные, полученные в предыдущем действии, не сопоставимы (= не прошли проверку на качество) или если мы не получили нужных данных.
В результате у нас получается три итерации с действиями по получению вторичных данных:
- Поиск данных в Единой межведомственной информационно-статистической системе (ЕМИСС).
- Поиск в профессиональных и отраслевых источниках.
- Поиск в деловых СМИ или отчётах аналитических компаний.
В первом случае нам было достаточно найти данные, так как мы считаем ЕМИСС надёжным источником данных. Для остальных мы добавили условие на соответствие данным за другие периоды или из других источников.
Мы согласовали каждый источник с клиентом и договорились, что, если данных нет во вторичных источниках, мы соберём первичные данные напрямую от участников рынка. Поэтому если в результате трёх итераций мы не получили вводные данные, мы переходим ко второму результату «Анализ первичных данных».
Полная схема выглядит так:

- Изучите расширенные возможности инструментов Power Query, Power Pivot & DAX
- Освоите продвинутые техники визуализации данных
- Сможете создавать легко читаемые отчёты с богатой навигацией, которые ускорят поиск ответов на вопросы бизнеса
В работе бизнес-аналитика не стоит недооценивать умение работать с документами. Рассмотрим два удобных инструмента — Camscanner и Smallpdf.
Camscanner
Помогает «отсканировать» документ с помощью камеры телефона.
Благодаря этому сервису ускоряется процесс обмена документов: программа обрезает фотографию по краям документа и выравнивает наклон, если сфотографировать под небольшим углом.
Smallpdf
Позволяет разделить pdf-файл на части и пересобрать его. Есть конвертация в Excel, PowerPoint и другие программы.
Чаще всего сервис используют, чтобы перевести таблицы из публичных pdf-файлов в Excel или добавить в pdf-документ сканы подписанных страниц.
Разбор: как перенести таблицу из pdf-файла в Excel при помощи Smallpdf (простейший пример для новичков)
Задача — собрать данные для внутреннего отчёта о состоянии горнодобывающей индустрии. Для анализа понадобятся данные крупных аналитических компаний, консолидированные в Excel-файле.
В отчёте компании PWC «Горнодобывающая промышленность, 2019 г. Ресурсы для будущего» находим интересующую таблицу с финансовыми показателями сорока крупнейших горнодобывающих компаний мира за 2017‒2018 года и прогнозом PWC на 2019 год.

Копируем таблицу обычным способом ⟶ формат не сохраняется, все данные переносятся в одну ячейку:

Чтобы не переносить цифры по одной, воспользуемся программой Smallpdf.
Выбираем функцию «Конвертер PDF» и загружаем pdf-отчёт. Нажимаем «Преобразовать в формат Excel» и «Выбрать опцию →».

После конвертации скачиваем файл и получаем красивую исходную таблицу:

Яндекс.Взгляд, SurveyMonkey, Google Формы или Typeform
Эти сервисы обычно используются для проведения опросов и сбора данных. Но есть и более интересные возможности, например:
- встройка анкеты в продукт (регистрация и т. д.),
- реклама и поиск респондентов для анкеты,
- программируемая анкета, в которой можно написать сценарий показа вопросов.
Яндекс.Взгляд помогает собрать ответы на короткие анкеты — по названию, спросу, предпочтению респондентов. Такие же возможности предлагает SurveyMonkey, но сервис не продвигает анкеты среди аудитории в России.
Примеры задач для таких инструментов:
- создание брифа на заполнение для клиента или анкеты для проведения интервью с сотрудниками компании,
- упрощённый процесс сбора данных о сделках, выполнении задач, количестве часов сотрудников.
Notion
Позволяет удобно и гибко писать заметки и делиться ими с другими.
Основные преимущества Notion:
- скорость открытия и обработки документа (по сравнению с гугл-документами),
- широкий ряд функций, которые просто использовать: таблицы, канбан-доски, галерея, календарь, todo-листы, CRM.
Что можно сделать в Notion:
- описание вакансии,
- коммерческое предложение,
- заметки по результатам встречи или звонка,
- собрать черновик статьи,
- сделать MVP-лэндинг, воронку продаж или доску задач.

Инструментов для бизнес-анализа много. Однако чем больше вы пробовали, тем легче осваивать новые. Например, если вы хорошо разбираетесь в Excel, вам будет проще погружаться в SQL и BI.
Пробуйте и ищите лучшее для себя 🙂
Мнение автора и редакции может не совпадать. Хотите написать колонку для Нетологии? Читайте наши условия публикации. Чтобы быть в курсе всех новостей и читать новые статьи, присоединяйтесь к Телеграм-каналу Нетологии.



Профессия