Развитие аналитиков часто сводят лишь к освоению новых инструментов. Но если говорить не о джуне, то к техническим навыкам следует добавить менее очевидные: к примеру, как убедить коллег в необходимости изменений и добиться внедрения рекомендаций.
Специалисты аналитической компании OWOX поделились опытом и рассказали, что поможет аналитику повысить профессиональный уровень.
Понимание специфики бизнеса позволит анализировать данные более эффективно
Хороший аналитик способен оторваться от дашборда и посмотреть на бизнес со стороны — увидеть, как и почему всё устроено именно так. Он всегда задаётся вопросом, какие задачи бизнеса поможет решить его работа. Браться за задачу и погружаться в инструментарий без чёткого понимания цели — пустая трата времени.
Строить отчёты и анализировать данные эффективнее и проще, если аналитик знает, зачем он это делает и что ищет.
Например, поведение пользователя в b2b и b2c будет сильно отличаться. Для бизнес-сегмента характерно большое конверсионное окно — количество дней, за которое пользователь проходит воронку, — и долгая цепочка взаимодействий пользователя со многими каналами, где он постепенно прогревается от холодного лида к покупке.
А в пользовательском сегменте, в котором могут быть компании с маленьким конверсионным окном и короткой цепочкой взаимодействий, поведение клиента будет иным — пришёл, увидел, купил. В этом случае аналитику нет смысла строить собственную модель атрибуции или настраивать сложную AIDA-воронку. А нужно просто подсказать маркетологу, какие каналы максимально дёшево привлекают людей и максимально быстро конвертируют.
Хороший специалист заинтересован во внедрении своих рекомендаций
Пресловутые «аналитические способности» должны находить практическое применение для решения сложных бизнес-задач.
Видеть предпосылки и последствия, разложить по полочкам проблему и пути решения, донести это решение до коллег, партнёров и руководителей — одна из задач аналитика.
Он не только находит инсайты в массиве данных, но и понимает, как их можно применить на практике и что можно с их помощью улучшить. Умение интерпретировать данные и использовать их в решении проблем не менее важно, чем умение находить инсайты и строить отчёты.
Иногда решение проблемы простое и лежит за гранью отчётов. Например, у продавцов в OWOX много каналов входящей информации: почта, телефон, чат, — и некоторые сообщения могут теряться. Это типичная бизнес-проблема.
Чтобы информация больше не пропадала, аналитики настроили уведомление о неотвеченных сообщениях, которое приходит одним письмом в конце дня. Для этого они собрали данные обо всех входящих заявках, выделили те, на которые не было ответа, объединили заявки из всех источников в одно письмо и отправили его продавцу.
К тому же, полезно понимать и политическое устройство компании. Одно дело — кто кому подчиняется и за решение каких задач отвечает с точки зрения организационной структуры. Совсем другое — кто влияет на принимающих решения, кто может поднять приоритет задачи или инициировать встречу нескольких отделов.
Знание управленческих рычагов поможет избежать ситуаций, в которых аналитик даёт много советов, но конечного результата нет.
Конечного результата может не быть по ряду причин. Например:
- Аналитик может дать маркетологу недостаточно ясный ответ. «У вас по AIDA в воронке пробел в догревании пользователя» — это кажется дельным замечанием, но не отвечает на вопрос маркетолога «Что мне сделать, чтобы стало лучше».
- Решение может быть сложным — например, внедрение data-driven атрибуции. Даже если аналитик всех убедил в необходимости этого инструмента, этот глобальный проект затрагивает много отделов и сотрудников. И тут аналитику нужно или самому быть очень настойчивым, чтобы продвигать это решение и внедрять шаг за шагом, или найти соратника (маркетингового или технического директора), который поможет довести проект до конца.
Нередко хорошие решения не взлетают только потому, что команде не хватило настойчивости.
Умение говорить просто о сложном позволяет быть услышанным
Многим аналитикам сложно представить себе, что условный маркетолог или продуктовый менеджер, глядя в одну и ту же таблицу, видит абсолютно разное. Что не все в компании обладают той же технической подкованностью, пониманием иструментов и математическими способностями, чтобы понять двух аналитиков, которые общаются между собой.
Поэтому способность объяснять, доступно интерпретировать сложные концепции и переводить с технического языка на общечеловеческий невероятно важна для каждого, кто хочет быть услышанным.
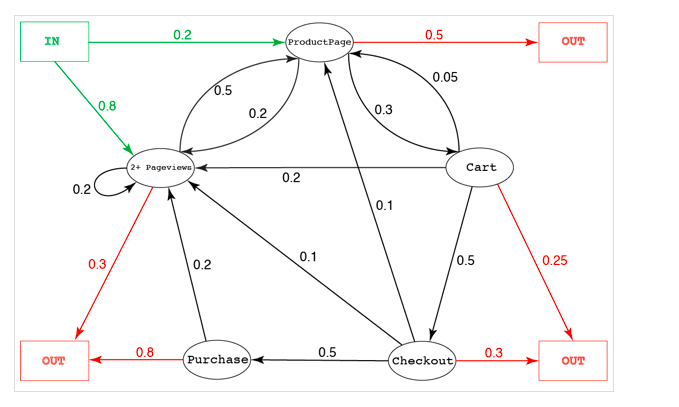
Например, если стоит задача рассчитать ценность рекламных каналов, то обычный аналитик может долго рассказывать о цепях Маркова — методе прогнозирования — и даже проиллюстрирует свои слова схемой:

Хороший аналитик вместо этого покажет маркетологу такую таблицу:

А отличный аналитик скажет: «Если вложить в Facebook на 20% больше бюджета, то получим на 500 000 рублей больше дохода. А YouTube не отключай, потому что без него и Facebook не будет конвертить. Развивай их в связке».
Для проверки умения говорить просто о сложном можно попытаться донести свою мысль до наименее технически подкованного специалиста в компании. В этом помогут проработанная структура презентации, визуализация, пояснения к графикам и использование простой лексики без сложных терминов. Когда слушатель поймёт спикера, эксперимент может считаться удачным.
- Станете универсальным аналитиком, который сможет работать в любой сфере
- Изучите технологии и получите навыки, востребованные у работодателей
- Начнёте работать по специальности уже через 6 месяцев обучения
Адаптация к изменениям важна для развития в профессии
Аналитик не должен быть привязан к одному инструменту, иначе он становится зависимым от него. Понятно, что у каждого есть свои любимые сервисы и продукты для разных этапов работы — от коннекторов для сбора данных до визуализации. Но тем, кто хочет развиваться в профессии, стоит тестировать разные инструменты и следить за новыми разработками на рынке.
В противном случае можно упустить полезную новинку или столкнуться со сложностями при смене работы — в другой компании могут использовать другой стек технологий. Также велик риск начать думать однобоко, загнав себя в рамки той логики, которую диктует конкретный софт.
Гибкие навыки позволяют создать продуктивную рабочую атмосферу
Даже опытному специалисту не обойтись без soft skills. Будем честны — доктор Хаус хорош на экране, но вряд ли кто-то хотел бы оказаться с ним в одной команде.
Гибкие навыки помогают создать здоровую и благоприятную атмосферу в команде. Это проявляется в том, что:
- коллеги коммуникабельны и открыты друг к другу, умеют договариваться и аргументированно спорить, не переходя на личности и оскорбления;
- все уважают чужое время, поэтому прежде чем прийти с вопросом к другому пытаются самостоятельно найти информацию и решить проблемы;
- самоорганизация позволяет правильно и эффективно управлять своим временем, чтобы работа выполнялась с комфортной скоростью, сроки не срывались и общие результаты команды не страдали.
Чтобы такая идеальная картина стала реальностью, в первую очередь менеджеры компании должны сформировать определённую культуру:
- сотрудники должны чувствовать себя свободно, высказывая собственное мнение, а переход на личности во время обсуждений недопустим;
- менеджеры используют навык активного слушания, чтобы наводящими вопросами помогать общаться более замкнутым коллегам и сокращать дистанцию между собеседниками;
- свобода в выполнении задач должна уравновешиваться чётким соблюдением дедлайнов и пониманием сотрудниками последствий, если сроки будут нарушены.
Для развития коммуникативных навыков полезно больше общаться с коллегами на отвлечённые темы, иметь интересы вне работы и делиться ими. Наверняка в компании найдётся кто-то, кто так же сильно любит старые 8-битные игры или выращивает гортензии 🙂
Неформальное времяпрепровождение — от настольных игр до похода на футбол — поможет команде стать ближе. Если HR не проводят полноценное анкетирование 360, то можно самостоятельно сделать анонимный опросник для коллег, где они могли бы рассказать о своих слабых и сильных сторонах и о том, над чем стоит поработать.
Самостоятельное развитие гибких навыков можно начать с книг:





Это далеко не полный список необходимых навыков для профессионального роста — их разнообразие зависит и от требований бизнеса, и от особенностей каждого конкретного человека.
Главное не стоять на месте и не бояться перемен!
Мнение автора и редакции может не совпадать. Хотите написать колонку для Нетологии? Читайте наши условия публикации. Чтобы быть в курсе всех новостей и читать новые статьи, присоединяйтесь к Телеграм-каналу Нетологии.

Профессия