Оптимизация бизнес-процессов — один из самых популярных способов улучшить результаты компании и повлиять на эффективность её работы. Однако часто под этим термином ошибочно понимают тотальную экономию, из-за чего предприятие так и не добивается роста: прибыль продолжает падать несмотря на максимальное сокращение расходов.
Чтобы обезопасить себя от возможных рисков, руководители нанимают менеджера по оптимизации процессов. Этот специалист знает, как улучшить показатели и наладить деятельность компании.
В этой статье расскажем, чем именно занимается менеджер бизнес-процессов, какими компетенциями он обладает, сколько зарабатывает и что нужно, чтобы стать специалистом. Информация будет полезна предпринимателям и тем, кто задумывается о новой профессии или ищет направление для переквалификации.
Благодарим Марию Томозову, бизнес-партнёра по стратегическому развитию компаний и эксперта курса «Менеджер бизнес-процессов» в Нетологии, за помощь в подготовке материала.
Кто такой менеджер бизнес-процессов
Менеджер бизнес-процессов — специалист, который отвечает за описание, разработку и оптимизацию бизнес-процессов предприятия. Он помогает компании использовать ресурсы эффективно и не допускать их утечку.
На российском рынке профессия менеджера по бизнес-процессам появилась около десяти лет назад. Тогда специалиста можно было встретить лишь в штате крупных международных компаний, которые интенсивно развивались, анализировали и модернизировали свои бизнес-процессы.
Для остальных предприятий эта позиция долгое время была недоступна: позволить себе отдельного эксперта мог не каждый бизнес. Поэтому вопросами оптимизации обычно занимались руководители и начальники отделов, которые принимали решения на основании собственного опыта и предпринимательской интуиции.
В апреле 2018 года был утверждён профессиональный стандарт «Специалист по процессному управлению» — подробное описание его трудовых функций полностью соответствует компетенциям менеджера бизнес-процессов.

Мария Томозова
Бизнес-партнёр по стратегическому развитию компаний, член совета директоров «ESG-Декарбоника» и преподаватель Нетологии
Менеджер бизнес-процессов — относительно молодая специальность, которая возникла в России с появлением новых профессиональных стандартов. Однако история самой профессии — это долгая процедура наблюдения за бизнес-процессами и накопления опыта в различных отраслях экономики. Благодаря ей появилась необходимости описать и систематизировать знания в единой форме.
Перед тем как рассказать о рабочих задачах менеджера по оптимизации процессов, разберёмся, что собой представляют сами бизнес-процессы.
Что такое бизнес-процессы и какими они бывают
Бизнес-процесс — это любая логическая последовательность действий, которая регулярно повторяется и приводит к бизнес-результату.
Представим, что мы заказали шкаф в интернет-магазине. Наша цель — получить изделие, цель компании — доставить его вовремя. Вся работа интернет-магазина, которая помогает ему достичь конечной цели, — это и есть бизнес-процесс.
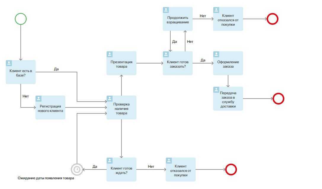
Вот так выглядит схема бизнес-процесса (БП) оформления заказа в интернет-магазине после обращения клиента ↓

Алгоритм процесса будет таким:
- Ищем клиента по базе. Если клиента там нет, регистрируем его, если есть — переходим к следующему этапу.
- Проверяем наличие товара.
- Если товара нет в наличии, уточняем — готов ли клиент ждать. Если да, переводим в ожидание, если нет — закрываем БП.
- Если товар в наличии, проводим презентацию товара и переходим к его продаже.
- Клиент готов заказать — оформляем заказ и передаём в службу доставки.
- Клиент готов подумать и просит связаться позже — переводим его на стадию взращивания: повторное взаимодействие и предложение выгодных условий покупки, до момента готовности к заказу.
- Если клиент отказывается, закрываем БП.
Бизнес-процессы имеют различную длительность — от минуты или недели до нескольких месяцев — и бывают простыми, например, сбор обратной связи от клиентов, и сложными: оформление сотрудника на рабочем месте и предоставление необходимых доступов. Кроме того, процессы могут быть автоматизированными и неавтоматизированными.
Выделяют три основных типа бизнес-процессов:
- управляющие — нацелены на управление деятельностью всей организации;
- ключевые — производят основной продукт, услугу и создают ценность компании для клиентов;
- поддерживающие — обеспечивают операционные и управляющие процессы всем необходимым для работы.

Основные бизнес-процессы обязательно должны быть подробно описаны — без этого они не могут существовать. Чем сложнее структура компании, тем важнее детальное изложение процессов. Только так можно избежать ошибок и утечки ресурсов.
Описанием этих мероприятий, а также их анализом и управлением занимается менеджер бизнес-процессов. Он не только следит за слаженностью работы, но и несёт ответственность за полученный результат. Если специалист грамотно описал, проанализировал и предложил улучшения бизнес-процесса, то результат будет отвечать намеченным целям, а деятельность предприятия, в свою очередь, станет более эффективной.
Почему эффективность бизнес-процессов так важна
В компаниях любого размера эффективность процессов — один из главных показателей, по которым можно судить об успешности бизнеса в целом. Даже если часть процессов не настроена, конкурентоспособность компании начинает снижаться, и бизнес несёт убытки. В итоге появляются такие проблемы как:
- лишнее расходование ресурсов;
- жалобы клиентов;
- снижение производительности и нарушение сроков;
- дублирование работы;
- слепые зоны;
- отсутствие заинтересованности у сотрудников;
- упущенные возможности в бизнесе.
Когда организация правильно отлаживает бизнес-процессы, она получает значительное преимущество, которое помогает ей опережать конкурентов, занимать лидирующие позиции в отрасли и получать больше прибыли.
В 2014 году вышло много статей об исследовании школьника из Питтсбурга по имени Сувир Мирчанди. 14-летний парень обратил внимание на большое количество печатных раздаточных материалов в своей школе и решил выяснить, сколько стоит их изготовление. Оказалось, очень много! Тогда он подсчитал, сколько чернил уходит на распечатку документов, написанных разными шрифтами, и выявил наиболее экономичный из них — Garamond. В итоге Сувир определил, что его школа могла бы экономить в год 21 тысячу долларов, перейдя на этот шрифт. А в масштабах страны переход в документообороте на Garamond экономил бы около 400 миллионов долларов бюджета.
Это наглядный пример оптимизации бизнес-процессов: поиск проблемы, разработка и внедрение решения. Нечто подобное можно сделать в любом бизнесе и увеличить прибыль минимум на 5–10%.
Какие задачи решает менеджер по бизнес-процессам
Как мы уже писали, менеджер бизнес-процессов отвечает за описание, анализ и управление бизнес-процессами. Вот более подробный список его задач ↓
- Анализ текущих бизнес-процессов и поиск возможностей для повышения эффективности компании и прибыли в целом.
- Подготовка предложений по улучшению бизнес-процессов и, как следствие, создание нового алгоритма работы или внесение изменений в действующий порядок. Как итог — разработка регламентирующей документации и постановка технических заданий разработчикам.
- Доведение новшеств до сотрудников.
- Испытание улучшенного процесса на одном отделе или группе сотрудников.
- Составление отчёта с результатами проведённой работы для руководства, согласование дальнейших шагов.
- Обучение сотрудников, распределение задач внутри обновлённого процесса.
- Мониторинг выполнения задач согласно алгоритму и координация действий сотрудников.
- Презентация результатов оптимизации бизнес-процессов и дальнейшие рекомендации.

Мария Томозова
Бизнес-партнёр по стратегическому развитию компаний, член совета директоров «ESG-Декарбоника» и преподаватель Нетологии
Мы учим студентов выстраивать стратегию компании и выделять приоритетные на данный момент задачи для бизнеса и команды, ведь ресурсы всегда ограничены. Однако ответственность за внедрение изменений целесообразно возлагать непосредственно на владельцев процессов, так как это именно их задача — непрерывное улучшение своих бизнес-процессов. Поэтому очень важно, чтобы собственники и управленцы всё больше погружались в тему процессного управления, ведь успех внедрения изменений зависит от намерения первого лица идти до конца. Именно он должен быть заказчиком такого проекта.
Только в согласованной работе менеджера бизнес-процессов и владельцев самих процессов кроется успех.
Какие знания и навыки нужны менеджеру бизнес-процессов
Каждый бизнес уникален и требует особого подхода к работе, поэтому в профессии менеджера по оптимизации процессов остаётся место для креативности.
В целом объём и специфика компетенций специалиста различаются в зависимости от потребностей работодателя, размера компании и её сферы деятельности. При этом существуют универсальные механики, которыми должен обладать менеджер-бизнес процессов.
Рассмотрим требования к кандидатам на примере реальных вакансий.
Так, в Сбере ищут сотрудника широкого профиля, который, помимо работы с бизнес-процессами, имеет навыки методолога и может готовить учебные материалы:

Группа компаний «Ренна» сосредоточена на оптимизации внутренних процессов. Поэтому от менеджера ждут навыка удовлетворять потребности внутреннего клиента, то есть сотрудника, и умения взаимодействовать с топ-менеджментом:

Среди основных хард-скиллов менеджера по бизнес-процессам можно отметить:
- владение методиками аудита;
- знание методик анализа, моделирования, описания и оптимизации бизнес-процессов;
- компьютерную грамотность;
- владение инструментами моделирования: Miro, Visio, Aris, Business Studio, ELMA;
- опыт участия в проектах по улучшению бизнес-процессов;
- опыт разработки нормативных документов;
- умение управлять рисками и изменениями;
- навык работы с бюджетом и финансовыми показателями.
Помимо профессиональных навыков специалиста, ценятся следующие софт-скиллы:
- аналитические способности;
- системное мышление;
- склонность к исследовательскому типу деятельности;
- умение понятно излагать необходимую информацию, грамотно и корректно задавать вопросы;
- умение находить общий язык, договариваться, доносить смысл решений;
- инициативность;
- целеустремлённость;
- стрессоустойчивость;
- высокая работоспособность.

Мария Томозова
Бизнес-партнёр по стратегическому развитию компаний, член совета директоров «ESG-Декарбоника» и преподаватель Нетологии
Менеджер бизнес-процессов — человек, который видит, анализирует и предлагает. Ему нужно иметь проактивную позицию, живой ум, желание видеть возможности и предлагать реальные улучшения.
Где работает и сколько зарабатывает менеджер по бизнес-процессам
У каждой компании есть процессы, которые требуют анализа и управления, поэтому менеджер бизнес-процессов может работать практически везде. Обычно он находится в штате самого предприятия или оказывает услуги на фрилансе от имени консалтинговой компании.
Работа менеджера по бизнес-процессам востребована на рынке труда среди крупных компаний разных направлений. На сайте hh.ru можно найти предложения от Сбера, Почты России, BELUGA GROUP, Детского Мира и других известных брендов.
В будущем спрос на менеджеров по бизнес-процессам будет только расти. Это связано с большим количеством проектов по направлениям импортозамещения и цифровизации экономики.
В декабре 2021 года Сбер совместно с Высшей школой экономики провёл исследование и выпустил интерактивную версию «Атласа профессий будущего». В него вошло 50 перспективных профессий, в том числе дизайнер бизнес-моделей, который по своей роли близок к менеджеру по бизнес-процессам. В частности, в обеих профессиях можно найти схожие компетенции:
- знание методов и инструментов стратегического и конкурентного анализа;
- системное мышление, креативность, умение достигать результата;
- знание моделей генерации выручки и монетизации;
- межфункциональная коллаборация и тиминг;
- сторителлинг и презентационные навыки.
В среднем менеджер бизнес-процессов получает 72 тысячи рублей. Размер зарплаты обычно зависит от уровня квалификации соискателя, его стажа и возможностей работодателя.
На самом старте карьеры специалист может зарабатывать 40 тысяч рублей:

С опытом можно вырасти до высококлассного специалиста по бизнес-процессам. Потолок зарплаты здесь обозначить сложно, так как всё зависит от ценности конкретного сотрудника и масштаба компании.
Вот пример вакансии для специалиста с большим опытом работы:

Как стать менеджером бизнес-процессов
В российских вузах специальность «Менеджер бизнес-процессов» не встречается. Как правило, свой путь будущие специалисты начинают с базового обучения по направлению «Экономика», «Информатика» или «Менеджмент». После чего получают дополнительное образование на профильных курсах и семинарах, где собран передовой опыт управления процессами.
Вот так в системе «Трудоустройство» выглядит аналитика по необходимому образованию:


Мария Томозова
Бизнес-партнёр по стратегическому развитию компаний, член совета директоров «ESG-Декарбоника» и преподаватель Нетологии
Сложно сузить базовый уровень образования менеджера по бизнес-процессам до определённого направления. Скорее всего, это набор внутренних качеств, амбиций и аналитических способностей, которые позволяют сотруднику как бы приподняться и посмотреть сверху на процессы организации.
Это может быть специалист в любой отрасли. Сначала он набирается опыта как линейный сотрудник, со временем дорастает до позиции, когда может и хочет влиять на развитие и эффективность компании. На этом этапе специалист дополняет свои навыки специальными знаниями в процессном управлении. Такие менеджеры отличаются мощной осознанностью, и их компетенций уже хватает, чтобы смотреть системно на процессы в компании.
На курсе для менеджеров по бизнес-процессам в Нетологии за 5,5 месяца можно освоить профессию и получить документы государственного образца, подтверждающие переквалификацию. В программе обучения делается упор на практику — это позволяет быстро пополнить портфолио и устроиться на работу сразу после обучения.
На курсе учат:
- проводить стратегический анализ;
- разрабатывать стратегию компании;
- определять приоритетные для развития бизнес-процессы;
- проводить аудит;
- описывать и анализировать бизнес-процессы;
- оценивать риски;
- предлагать и внедрять улучшения;
- настраивать эффективную работу всех подразделений.
Moscow Business School предлагает обучение по направлению «Специалист по регламентации бизнес-процессов». Программа составлена на основе профессионального стандарта и предлагает на выбор срок обучения от четырёх месяцев до года.
Недостающие знания по профессии можно также получить на онлайн-курсах Сбера. Здесь предлагаются бесплатные варианты получения базовых знаний по настройке и ведению бизнеса.
- Научитесь оптимально использовать процессную аналитику, чтобы повысить эффективность работы бизнеса
- Узнаете, как сформировать команду для анализа
- Разберётесь, зачем нужна автоматизация бизнес-процессов и какие для этого существуют инструменты
Что почитать и посмотреть менеджеру бизнес-процессов
Книги:
- Свод знаний по управлению бизнес-процессами. BPM CBOK 3.0;
- Руководство по улучшению бизнес-процессов. Harvard Business School;
- «Бизнес-процессы. Инструменты совершенствования», Бьёрн Андерсен;
- «Управление бизнес-процессами. Практическое руководство по реализации проектов», Джон Джестон, Йохан Нелис;
- «Учитесь видеть бизнес-процессы. Построение карт потоков создания ценности», Майк Ротер, Джон Шук;
- «Критическая цепь», Элияху Голдратт;
- «Дао Тойота», Джеффри Лайкер;
- «Организация как система. Принципы построения устойчивого бизнеса Эдварда Деминга», Генри Нив;
- «Оптимизация бизнес-процессов. Документирование, анализ, управление, оптимизация», Джеймс Харрингтон;
- «Системное мышление. Как управлять хаосом и сложными процессами», Джамшид Гараедаги;
- «Бережливое производство + шесть сигм в сфере услуг», Майкл Джордж.
Медиа:
- Сообщество бизнес-аналитиков России;
- РБК;
- Электронный журнал «Бизнес-аналитик»;
- Блог академии Mindbox.
YouTube-каналы:
Telegram-каналы:
Резюмируем
Менеджер по бизнес-процессам — человек, который отвечает за разработку и оптимизацию процессов предприятия.
Эффективные процессы повышают продуктивность сотрудников, улучшают взаимодействие с клиентами и все остальные аспекты деятельности компании. Неэффективные, неправильно функционирующие процессы вызывают разочарование сотрудников, ненужные расходы, неудовлетворённость клиентов и, как следствие, потерю доходов.
Без менеджеров бизнес-процессов сложно выполнять многие задачи: собирать и анализировать информацию о положении дел на предприятии, выявлять реальные возможности для роста в условиях экономической нестабильности, разрабатывать стратегию развития, прогнозировать потенциальные риски. Поэтому в ближайшем будущем потребность в этих специалистах будет только расти.
Мнение автора и редакции может не совпадать. Хотите написать колонку для Нетологии? Читайте наши условия публикации. Чтобы быть в курсе всех новостей и читать новые статьи, присоединяйтесь к Телеграм-каналу Нетологии.

Профессия